首页
学院概况
学院简介
学院领导
专业介绍
机构设置
党建园地
组织机构
党建动态
理论学习
资料下载
教育教学
专业设置
教学动态
教学管理
教学成果
学习平台
学生管理
学生管理
就业指导
科研平台
科技活动
科研项目
科研成果
职工之家
职工之家
下载中心
教师下载
学生下载
联系我们
教育教学
专业设置
教学动态
教学管理
教学成果
学习平台
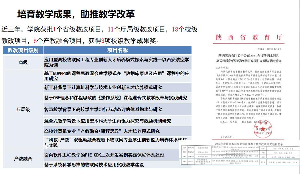
计算机学院近三年教学成果一览
时间:2025年11月07日 15:20 来源: 作者: 最后编辑:计算机学院
友情链接
校内链接
校外链接
教学单位
党群机构
行政部门
教辅机构
陕西省教育厅
中国航空新闻网
中华人民共和国教育部
中国教育和科研计...
地址:陕西省西安市西二环259号 邮编:710077 电话:029-
84252366
Copyright © 西安航空学院
陕ICP备11002504号-2
技术支持:网络信息中心